chernogoriya3

Перелеты Моисеева

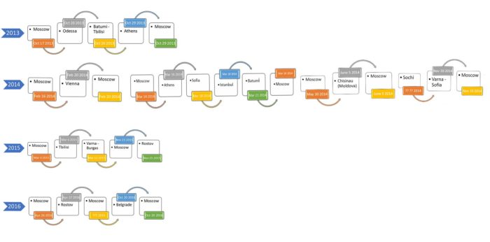
Перелеты Моисеева, которые он осуществлял с паспортом Попова, могут много рассказать о его деятельности в Европе.

 

Добавить комментарий

Ваш адрес email не будет опубликован. Обязательные поля помечены *